各單(dan)位實(shi)際遵(zun)循的專(zhuan)業條件關系(xi)可能有(you)差異,但大(da)致類似。這里將(jiang)以國內(nei)外多家(jia)大(da)型單(dan)位常遵(zun)循的專(zhuan)業條件關系(xi)為實(shi)例進行介紹(shao)。
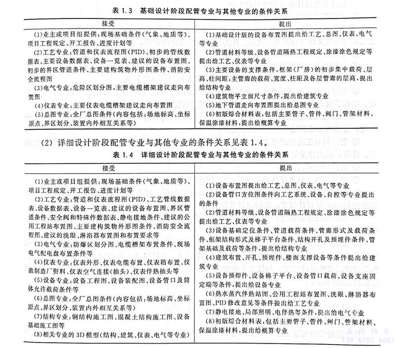
一、基礎(chu)設計階段配管專業與其他專業的條件關系見表(biao)1.3。

二、詳細設計階(jie)段配管專業(ye)與(yu)其他(ta)專業(ye)的條件(jian)關系見表1.4。
接受
(1)業主或項(xiang)目(mu)組提(ti)供:現場基礎(chu)條件(jian)(氣象、地質等)、項(xiang)目(mu)工(gong)程規定、開工(gong)報告、進度計劃等
(2)管道(dao)材料等(deng)級、設備管道(dao)隔熱工程規定、涂漆涂色規定等(deng)提出給工藝、儀表等(deng)專業(ye)
(3)電氣(qi)專業:防爆(bao)區劃分圖、電纜(lan)槽架布(bu)置條(tiao)件(jian)、現場電氣(qi)配(pei)電盤布(bu)置條(tiao)件(jian)等
(4)儀(yi)(yi)(yi)表專業:儀(yi)(yi)(yi)表外形、儀(yi)(yi)(yi)表電纜布(bu)置、儀(yi)(yi)(yi)表箱布(bu)置、儀(yi)(yi)(yi)表制造廠資料、儀(yi)(yi)(yi)表空氣連接(抽(chou)(chou)頭)、儀(yi)(yi)(yi)表伴(ban)熱抽(chou)(chou)頭等
(5)設(she)備專業:設(she)備工程圖、設(she)備裝配圖、設(she)備管口及筒(tong)體允許(xu)載荷條件(jian)等
(6)總(zong)圖(tu)專業:全廠總(zong)圖(tu)條件(內容(rong)包括(kuo):場地標高、坐標原點、界區劃分、裝置內外相(xiang)互關系等)
(7)靜電接地、局部照明、電伴熱等條(tiao)件(jian),提出給電氣專業
(7)結(jie)構專(zhuan)業:鋼結(jie)構施(shi)工(gong)(gong)圖、混凝土結(jie)構施(shi)工(gong)(gong)圖、設備(bei)基礎施(shi)工(gong)(gong)圖等(deng)
(8)相(xiang)關專業的3D模型(結構、建筑、儀表、電氣等專業)
提(ti)出
(1)設(she)備布置圖提出(chu)給工藝(yi)(yi)、總圖、儀表(biao)、電氣(qi)等(deng)專業(ye)(ye)(2)設(she)備管口方位圖條件向工藝(yi)(yi)系(xi)統、設(she)備、自控等(deng)專業(ye)(ye)提出(chu)的條件
(2)工藝(yi)專業:管道(dao)和儀表(biao)流程圖(tu)(tu)(tu)(tu)(tu)(PID)、工藝(yi)管線(xian)數(shu)(shu)據表(biao)、設(she)備數(shu)(shu)據表(biao)、設(she)備一覽表(biao)、建(jian)(jian)議的設(she)備布(bu)置圖(tu)(tu)(tu)(tu)(tu)、界區管道(dao)條件(jian)、安(an)全(quan)閥和特(te)殊件(jian)數(shu)(shu)據表(biao)、靜電(dian)接地條件(jian)、建(jian)(jian)議的公用工程站(zhan)布(bu)置圖(tu)(tu)(tu)(tu)(tu)、主(zhu)要(yao)建(jian)(jian)構筑物(wu)外(wai)形圖(tu)(tu)(tu)(tu)(tu)條件(jian)、消防(fang)安(an)全(quan)流程圖(tu)(tu)(tu)(tu)(tu)、建(jian)(jian)議的洗眼(yan)、淋浴器布(bu)置圖(tu)(tu)(tu)(tu)(tu)和布(bu)置要(yao)求等
(3)設備基礎定(ding)位條(tiao)(tiao)件(jian)、管(guan)道載(zai)荷條(tiao)(tiao)件(jian)、管(guan)廊形式及載(zai)荷條(tiao)(tiao)件(jian)、框(kuang)架結構形式及梯(ti)子(zi)平臺條(tiao)(tiao)件(jian)、結構開(kai)孔及預埋件(jian)條(tiao)(tiao)件(jian)、管(guan)架基礎及載(zai)荷等條(tiao)(tiao)件(jian),提出給結構專業
(4)建筑布置、開孔、預(yu)埋件(jian)、樓面支撐設(she)備等條件(jian)提(ti)出給建筑專業
(5)設(she)備(bei)預焊件、設(she)備(bei)梯子平臺(tai)、設(she)備(bei)管口載荷、設(she)備(bei)支座(zuo)固定端(duan)等條件,提出給設(she)備(bei)專業
(6)熱水蒸汽伴熱站圖、公(gong)用工程站布(bu)置圖、洗眼(yan)、淋浴器布(bu)置圖、PID修改意見等條(tiao)件提出(chu)給工藝專業
(8)初(chu)版(ban)綜合材(cai)料(liao)表,包括(kuo)主要(yao)管子、管件、閥(fa)門、管架(jia)材(cai)料(liao)、保(bao)溫(wen)涂漆材(cai)料(liao),提出(chu)給概算專業

