我國國家標準《不銹鋼藥芯焊絲》GB/T 17853-1999,與美國AWS上技術內容等效。適用于不(bu)銹鋼藥芯焊絲(si)電弧焊(FCAW)和作為不銹鋼鎢極惰性氣體保護焊的藥芯填充焊絲(GTAW)。藥芯焊絲型號是根據熔敷金屬化學成分、焊接位置、保護氣體及焊接電流類型來分的。
藥芯焊(han)(han)絲(si)(si)型號表(biao)(biao)(biao)示(shi)方法(fa):“E”表(biao)(biao)(biao)示(shi)焊(han)(han)絲(si)(si),“R”表(biao)(biao)(biao)示(shi)填充(chong)焊(han)(han)絲(si)(si);后面(mian)用三位或(huo)四(si)位數(shu)字表(biao)(biao)(biao)示(shi)焊(han)(han)絲(si)(si)熔敷金屬化(hua)學成(cheng)分(fen)分(fen)類代號;若有特殊(shu)要求(qiu)的化(hua)學成(cheng)分(fen),將其元素符號附加在數(shu)字后面(mian),或(huo)者用“L”表(biao)(biao)(biao)示(shi)含碳量(liang)較(jiao)低,“H”表(biao)(biao)(biao)示(shi)含碳量(liang)較(jiao)高(gao),“K”表(biao)(biao)(biao)示(shi)焊(han)(han)絲(si)(si)應用于低溫環(huan)境;最后用“T”表(biao)(biao)(biao)示(shi)焊(han)(han)絲(si)(si)適用于全位置焊(han)(han)接(jie);“-”后面(mian)的數(shu)字表(biao)(biao)(biao)示(shi)保護(hu)氣(qi)體(ti)及焊(han)(han)接(jie)電流類型,見表(biao)(biao)(biao)2-24。
焊絲型號舉例如下:

藥芯焊絲尺寸應符合(he)表 2-25的規定
不同(tong)型(xing)號焊(han)絲施焊(han)后的(de)熔敷(fu)金(jin)屬化學成分應(ying)符(fu)合表 2-26 和熔敷(fu)金(jin)屬拉(la)伸性能應(ying)符(fu)合表 2-27的(de)規定(ding)。




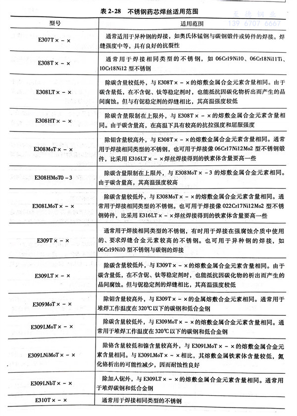
不(bu)銹鋼藥芯(xin)焊絲的適(shi)用范圍見表 2-28




