(1)鑄鐵包含:煉鋼用鑄鐵(又稱白口鐵)和鑄造用鑄鐵。真正有工業應用價值的鑄鐵其含碳量一般為2.5%~6.67%。鑄鐵的主要成分除鐵之外,碳和硅的含量也比較高。由于鑄鐵中的含碳量較高,使得其中的大部分碳元素已不再以Fe3C化合物存在,而是以游離的石墨存在。
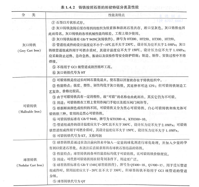
(2)按照石墨的形狀特征,鑄鐵可分為灰口鑄鐵(石墨成片狀)、球墨(mo)鑄(zhu)鐵(石墨成球狀)和可鍛鑄鐵(石墨成團絮狀)三大類。
(3)按照鑄(zhu)鐵(tie)成分中是否含(han)有合金(jin)元(yuan)素(su),可分為一般鑄(zhu)鐵(tie)和合金(jin)鑄(zhu)鐵(tie)兩(liang)大(da)類。
(4)一般鑄(zhu)鐵可分為普通(tong)鑄(zhu)鐵和(he)變質(孕育)鑄(zhu)鐵。
(5)其他(ta)鑄(zhu)(zhu)鐵(tie)(tie)分類:如耐(nai)熱鑄(zhu)(zhu)鐵(tie)(tie)(heat resistant iron)和(he)耐(nai)蝕(shi)鑄(zhu)(zhu)鐵(tie)(tie)(anticorrosion iron)。鑄(zhu)(zhu)鐵(tie)(tie)可焊性(xing)、塑性(xing)、韌(ren)性(xing)和(he)強度均比較差,一般不能(neng)鍛(duan),但它(ta)卻具有優良的(de)鑄(zhu)(zhu)造(zao)性(xing)、減摩性(xing)、切削加(jia)工性(xing)能(neng),價(jia)格便宜。常用作(zuo)泵機座、低(di)壓閥體(ti)等(deng)材料(liao);地下(xia)低(di)壓管(guan)(guan)網的(de)管(guan)(guan)子和(he)管(guan)(guan)件,目前,除(chu)少(shao)數介(jie)質(如濃硫酸(suan)、濃硝酸(suan)、儀表空氣等(deng))外,大(da)多數工藝(yi)介(jie)質管(guan)(guan)道元件都不采用鑄(zhu)(zhu)鐵(tie)(tie)。鑄(zhu)(zhu)鐵(tie)(tie)按(an)照石墨的(de)形(xing)狀特征分類及性(xing)能(neng),見表1.4.2。


