1. 溫度對金屬材料性能的影響
a. 金(jin)屬(shu)材料在高溫下的性(xing)能變(bian)化(hua)(hua):材料的蠕變(bian)、應力松弛;材料的球化(hua)(hua)、石墨化(hua)(hua);材料的高溫氧化(hua)(hua)。
b. 金屬材料(liao)在低(di)溫(wen)下(xia)的性能變化(hua):一般(ban)情況下(xia),對于(yu)每種金屬材料(liao)都有(you)這樣(yang)一個臨界(jie)溫(wen)度(du),當環(huan)境溫(wen)度(du)低(di)于(yu)該臨界(jie)溫(wen)度(du)時,材料(liao)的沖擊韌(ren)性會急劇降低(di)。通(tong)常(chang)將這一臨界(jie)溫(wen)度(du)稱(cheng)為脆性轉變溫(wen)度(du)。
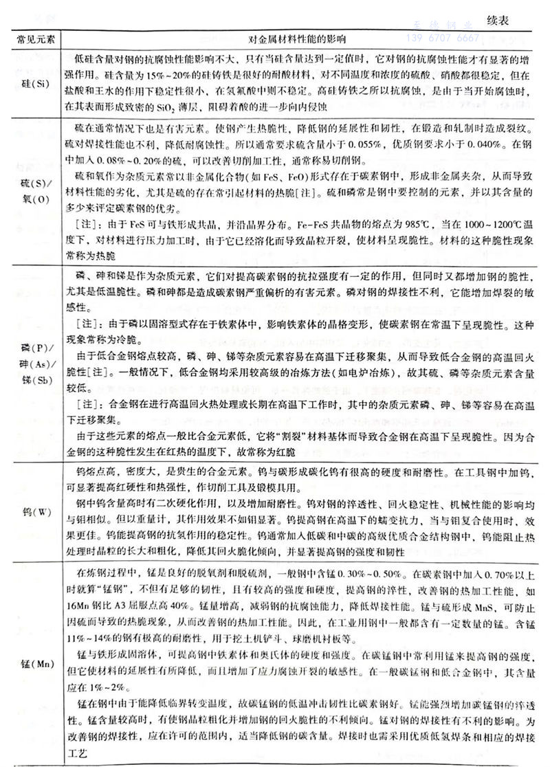
2. 常見元素對(dui)金屬材(cai)料(liao)性能(neng)的(de)影響與工程(cheng)應用(yong)
常見元素(su)對金屬材料(liao)性能的影響(xiang)見表1.6.1。





