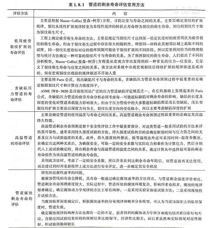
實(shi)際工(gong)程應用(yong)(yong)中(zhong),管道(dao)的(de)壽命預(yu)測已取得了理想的(de)成果。管道(dao)的(de)剩余壽命評估常用(yong)(yong)方法見表1.8.1。


發(fa)布日期:2023-12-03 16:23:57 人氣:446
實(shi)際工(gong)程應用(yong)(yong)中(zhong),管道(dao)的(de)壽命預(yu)測已取得了理想的(de)成果。管道(dao)的(de)剩余壽命評估常用(yong)(yong)方法見表1.8.1。

