1. 金屬材料(liao)(liao)(螺栓除外)的(de)(de)斷后(hou)伸(shen)長率(lv)應(ying)當(dang)不低于14%,材料(liao)(liao)在最低使用(yong)溫度下具(ju)備足夠的(de)(de)抗脆斷能(neng)力。由于特殊原因必(bi)須使用(yong)斷后(hou)伸(shen)長率(lv)低于14%的(de)(de)金屬材料(liao)(liao)時,能(neng)夠采取(qu)必(bi)要(yao)(yao)的(de)(de)防護措施;材料(liao)(liao)適(shi)合相應(ying)制造(zao)、制作加工(包括(kuo)鍛造(zao)、鑄造(zao)、焊(han)接(jie)、冷熱(re)成形加工、熱(re)處理等(deng))的(de)(de)要(yao)(yao)求,用(yong)于焊(han)接(jie)的(de)(de)碳(tan)鋼(gang)、低合金鋼(gang)的(de)(de)含(han)碳(tan)量(liang)小于或(huo)等(deng)于0.30%。
2. 鑄鐵管道(dao)組成件(jian)的(de)一(yi)般限制要求。
①. 灰鑄鐵(tie)(tie)、可(ke)鍛鑄鐵(tie)(tie)不(bu)得應(ying)用(yong)于(yu)(yu)GC1級、GCD級管道和劇(ju)烈(lie)循環工況(kuang),球(qiu)墨鑄鐵(tie)(tie)不(bu)得應(ying)用(yong)于(yu)(yu)GCD級管道和劇(ju)烈(lie)循環工況(kuang)。
②. 灰鑄(zhu)鐵(tie)、可鍛(duan)鑄(zhu)鐵(tie)、球墨鑄(zhu)鐵(tie)在制造(zao)、制作(zuo)和安裝、維修過程中不得(de)使用焊接。
③. 用(yong)(yong)于制冷系統中符合低溫低應(ying)力(li)工況的鑄鐵材料,使用(yong)(yong)溫度應(ying)當高于-30℃。
④. 球墨鑄(zhu)(zhu)鐵用于(yu)管道組成件時應(ying)采用附鑄(zhu)(zhu)試(shi)塊(kuai)取樣,其斷后伸長率應(ying)不(bu)(bu)小(xiao)于(yu)15%,壓(ya)力額定值不(bu)(bu)大于(yu)5.0MPa,使用溫度應(ying)當高于(yu)-20℃,并且不(bu)(bu)高于(yu)350℃。
⑤. 灰鑄(zhu)鐵和可鍛鑄(zhu)鐵管道組(zu)成件在下列條件使用時,必須采取防止過熱、急(ji)冷急(ji)熱、振動以及誤(wu)操作(zuo)等安(an)全防護(hu)措施:
a. 灰鑄(zhu)鐵的壓力額定值不(bu)大(da)于2.0MPa,使用溫度范圍為(wei)-10~230℃。
b. 可(ke)鍛鑄(zhu)鐵的壓力額(e)定值不大于2.0MPa,使(shi)用溫度范圍為-20~300℃。
c. 灰鑄(zhu)鐵(tie)和可鍛鑄(zhu)鐵(tie)用(yong)于(yu)有毒(du)或者可燃(ran)介質(zhi)時,壓(ya)力額定值不大于(yu)1.0MPa,使用(yong)溫度(du)不高(gao)于(yu)150℃。
3. 碳素結構鋼(gang)管道組成件的一般限制要求(qiu)。
①. 普通碳素(su)結構鋼不得用(yong)于GC1級(ji)、GCD級(ji)管道。
②. 沸(fei)騰鋼(gang)和半鎮(zhen)靜鋼(gang)(碳素結構(gou)鋼(gang))不(bu)得用于GCD級管(guan)道和有毒或者可(ke)燃介質管(guan)道,設計壓力應不(bu)大于1.6MPa,使(shi)用溫度范圍為0~200℃。
③. Q215A、Q235A等A級鎮靜鋼不得(de)用于GCD級管(guan)道和有毒或者可燃(ran)介質管(guan)道,設計(ji)壓力應不大于1.6MPa,使(shi)用溫(wen)度(du)(du)不高于350℃,最低使(shi)用溫(wen)度(du)(du)按照標準的規定。
④. Q215B、Q235B等B級鎮靜(jing)鋼不得(de)用于劇毒(du)介質管道,設計壓力應不大(da)于3.0MPa,廟(miao)甲(jia)溫度不高于350℃,最低使用溫度按照標準的規(gui)定。
⑤. 用(yong)于(yu)GCD級管道時,設(she)計(ji)壓力(li)應不大于(yu)1.6MPa,設(she)計(ji)溫度(du)不高于(yu)300℃。
4. 用(yong)于管道組成件的(de)碳素結構鋼的(de)焊接厚度一(yi)般要求。
①. 沸(fei)騰鋼(gang)、半(ban)鎮靜鋼(gang),厚度不大(da)于12mm。
②. A級(ji)鎮靜(jing)鋼,厚度不(bu)大于16mm。
③. B級鎮靜(jing)鋼,厚度不大于20mm。
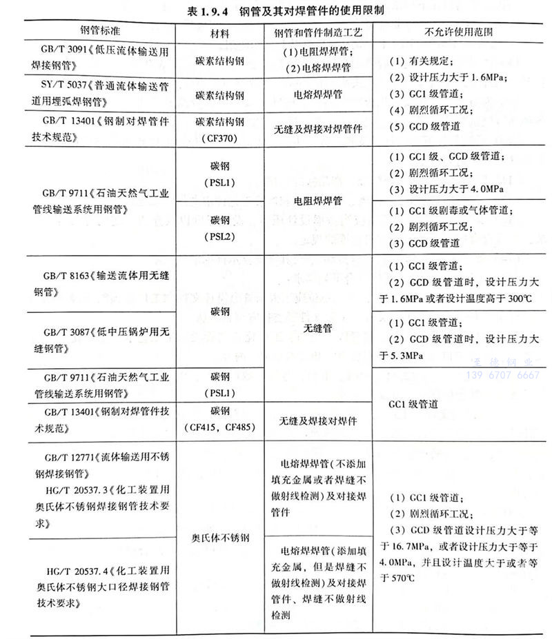
5. 碳鋼、奧氏體不銹鋼管及由其制造的對焊管件的使用限制應當符合表1.9.4的要求。

6. 碳鋼(gang)、碳錳鋼(gang)、低溫(wen)用鎳鋼(gang)不宜長期在425℃以上使用。鉻鉬合金(jin)鋼(gang)在400~550℃區間(jian)長期使用時,應當(dang)根據使用經驗和具(ju)體情況提出適(shi)當(dang)的回火脆性防護措施(此條與(yu)本書前面(mian)“高溫(wen)管道(dao)材料選用”的要求相(xiang)同)。
7. 奧氏體(ti)不(bu)(bu)銹(xiu)鋼使用溫(wen)度大于540℃(GCD級管道(dao)大于525℃,鑄件大于425℃)時,應當控制材料(liao)含(han)碳量不(bu)(bu)低于0.04%,并(bing)且在固(gu)溶狀態下使用。
奧(ao)氏體不銹鋼在540~900℃區間長期使用時,應(ying)當(dang)采取適(shi)當(dang)防護措施防止材料脆化。
奧氏體不銹鋼在(zai)下列條件下,應當考(kao)慮(lv)發生晶間腐蝕的可能性:
①. 低(di)碳(C≤0.08%)非穩(wen)定化不銹鋼,在熱(re)加工(gong)或者焊(han)接(jie)后使用;
②. 超低碳(C≤0.03%)不銹鋼在425℃以上長期使用(yong)。
8. 高(gao)溫蠕變工況(kuang)使用的鉻鉬(mu)合(he)(he)金鋼(gang)、強韌(ren)型鐵素(su)體(ti)耐(nai)熱鋼(gang)、300系列奧氏體(ti)不(bu)銹鋼(gang)、鎳基耐(nai)熱合(he)(he)金,應當考慮焊接(jie)接(jie)頭高(gao)溫長期強度的降低對(dui)管道組成件預期壽命的影響。
9. 為防止硫、鉛及(ji)其化合(he)(he)物在高(gao)溫下侵蝕鎳基(ji)合(he)(he)金(jin)導致晶界脆化,鎳及(ji)鎳基(ji)合(he)(he)金(jin)在各種環境氣氛下的使用溫度上限(xian)應當符合(he)(he)標準的規(gui)定。
10. 低溫條件下金屬(shu)材料(liao)(liao)及其(qi)(qi)焊(han)接接頭(tou)的(de)使用(yong)溫度(du)限制(zhi)和(he)沖擊韌性要(yao)求(qiu)應當符合標準及其(qi)(qi)材料(liao)(liao)標準的(de)要(yao)求(qiu)。
11. 鑄鋼材料應當符合標(biao)準、產品標(biao)準的(de)規定(ding)。
12. 焊(han)接(jie)材料應(ying)當符合(he)標準、設計(ji)文件和焊(han)接(jie)工藝(yi)評定文件的規定。
13. 管道(dao)用(yong)密封(feng)件的選用(yong)應當考慮設(she)(she)計(ji)壓力、設(she)(she)計(ji)溫度以(yi)及介質、使用(yong)壽命等的要求,并且符合標準及其密封(feng)材料標準的規(gui)定。
14. 管道(dao)支承(cheng)件(jian)(jian)的使(shi)用應當符合標準及其管道(dao)支承(cheng)件(jian)(jian)標準的規(gui)定。
15. 工廠化預(yu)制(zhi)管段還(huan)應符合下列要求:
①. 工廠化預(yu)(yu)制管段預(yu)(yu)制前,制造單位應(ying)當根據(ju)管道設計文件和工廠化預(yu)(yu)制管段技(ji)術協議的要求編制管道預(yu)(yu)制工藝文件,工藝文件經委托(tuo)方審查確(que)認。
工(gong)(gong)藝文件應包括工(gong)(gong)廠化預制(zhi)管(guan)段(duan)軸(zhou)測圖、工(gong)(gong)廠化預制(zhi)管(guan)段(duan)加工(gong)(gong)工(gong)(gong)藝卡(ka)、工(gong)(gong)廠化預制(zhi)管(guan)段(duan)清單(dan)、管(guan)件坡口加工(gong)(gong)清單(dan)、安裝說明和技術要求等內(nei)容(rong)。
②. 工(gong)廠化預制管段的(de)材料驗收、下料、彎制、坡口加工(gong)、組對、焊接(jie)、熱處理、檢驗等要求應當符合標(biao)準(zhun)和設計文(wen)件的(de)規(gui)定。
③. 質(zhi)(zhi)量(liang)(liang)證(zheng)明(ming)(ming)文件。工廠化(hua)預(yu)制(zhi)管(guan)(guan)(guan)段(duan)產品質(zhi)(zhi)量(liang)(liang)證(zheng)明(ming)(ming)文件至(zhi)少應(ying)當包括(kuo)標注材質(zhi)(zhi)、規格(ge)和(he)實(shi)際尺寸、焊縫位置和(he)編號、返修和(he)熱處理位置、無損檢(jian)(jian)測(ce)等信息(xi)的工廠化(hua)預(yu)制(zhi)管(guan)(guan)(guan)段(duan)軸(zhou)測(ce)圖,壓力(li)管(guan)(guan)(guan)道元件的產品合格(ge)證(zheng)、質(zhi)(zhi)量(liang)(liang)證(zheng)明(ming)(ming)書或者復(fu)驗(yan)、試(shi)驗(yan)報(bao)告(gao)(gao),管(guan)(guan)(guan)道焊接、熱處理記錄,無損檢(jian)(jian)測(ce)報(bao)告(gao)(gao),檢(jian)(jian)驗(yan)和(he)試(shi)驗(yan)報(bao)告(gao)(gao),工廠化(hua)預(yu)制(zhi)管(guan)(guan)(guan)段(duan)清單,管(guan)(guan)(guan)道工廠化(hua)預(yu)制(zhi)監督(du)檢(jian)(jian)驗(yan)證(zheng)書等內容。
16. 超高壓(ya)管道的一般要求。
①. 管(guan)子(zi)應為(wei)無(wu)縫管(guan),不得使用螺旋焊縫,管(guan)子(zi)制造單位(wei)應對(dui)每根鋼(gang)管(guan)進行超聲波檢(jian)測(ce)(ce)和渦(wo)流(liu)檢(jian)測(ce)(ce),每一熱處理(li)批次(ci)的鋼(gang)管(guan)應進行硬度(du)檢(jian)測(ce)(ce),每根無(wu)損(sun)檢(jian)測(ce)(ce)合格的管(guan)子(zi)應當按照設(she)計文件(jian)的規(gui)定(ding)進行耐(nai)壓試驗;
②. 不得使用鑄造(zao)管(guan)件,管(guan)件制(zhi)造(zao)單位應對每個(ge)鍛造(zao)的管(guan)件進行超聲波檢測;
③. 所有鑄(zhu)造(zao)閥門的鑄(zhu)造(zao)質量系數Ec=1.0,未(wei)經建設單位同(tong)意不(bu)得進行(xing)重大補焊;
④. 閥門(men)制造(zao)單位應(ying)對所有閥門(men)法蘭焊(han)接(jie)(jie)接(jie)(jie)頭進(jin)行(xing)射線檢測(ce),超(chao)聲(sheng)檢測(ce)不得代替射線檢測(ce),閥門(men)外表(biao)面和(he)能檢測(ce)到的(de)內表(biao)面應(ying)進(jin)行(xing)磁粉或滲透檢測(ce),鍛(duan)造(zao)閥門(men)應(ying)進(jin)行(xing)超(chao)聲(sheng)或者射線檢測(ce);
⑤. 不(bu)得使(shi)用(yong)承插焊管件、蝦(xia)米彎、活套法蘭;
⑥. 透鏡(jing)墊應采用熱加工工藝(yi)鍛(duan)造成(cheng)型(xing),鍛(duan)造比應不小于4;
⑦. 允許使用整(zheng)體鍛(duan)造支管、無縫三通、能進行100%射線檢測的全焊透支管接頭。整(zheng)體鍛(duan)造支管內表面應(ying)光滑,不得(de)出(chu)現(xian)(xian)凹坑、刮痕等,交叉孔處(chu)不得(de)出(chu)現(xian)(xian)尖角;
⑧. 錐螺紋接頭(tou)不得大于DN15;
⑨. 適用于鋼(gang)及鎳基合(he)金(jin)、鈦合(he)金(jin),除(chu)密(mi)封件(jian)外(wai)不得采用非金(jin)屬材料;
⑩. 不適用于高溫蠕(ru)變工況;
?. 無損(sun)檢測結果(guo)為Ⅰ級合格。
17. 超高壓管道(dao)的(de)工(gong)廠化預(yu)制的(de)一般(ban)要求。
①. 復(fu)驗(yan)(yan)。制造單(dan)位應當按熱處理批(pi)號進行復(fu)驗(yan)(yan),抽查比例不(bu)低(di)于5%且不(bu)少于2根,復(fu)驗(yan)(yan)項目包括化學成分、力學性能(neng)、低(di)倍組織、晶粒度(du)、非金屬夾雜物和無損檢測。
②. 焊(han)(han)接。超高壓管道的(de)焊(han)(han)接不(bu)得使(shi)用(yong)焊(han)(han)接墊板、密封焊(han)(han)。
③. 檢(jian)(jian)測(ce)(ce)應當符(fu)合以下規定:每(mei)根鋼(gang)(gang)管(guan)應進(jin)(jin)行(xing)(xing)超(chao)(chao)聲(sheng)波檢(jian)(jian)測(ce)(ce)和渦流檢(jian)(jian)測(ce)(ce);除標準三通和主(zhu)管(guan)管(guan)箍外,焊(han)接支管(guan)連接應進(jin)(jin)行(xing)(xing)100%射(she)(she)線檢(jian)(jian)測(ce)(ce);每(mei)個鍛(duan)造(zao)(zao)的(de)管(guan)件應進(jin)(jin)行(xing)(xing)超(chao)(chao)聲(sheng)波檢(jian)(jian)測(ce)(ce);每(mei)一(yi)熱處理批次的(de)鋼(gang)(gang)管(guan)應進(jin)(jin)行(xing)(xing)硬度檢(jian)(jian)測(ce)(ce);所有閥(fa)門(men)法蘭焊(han)接接頭應進(jin)(jin)行(xing)(xing)射(she)(she)線檢(jian)(jian)測(ce)(ce),超(chao)(chao)聲(sheng)檢(jian)(jian)測(ce)(ce)不(bu)得代替射(she)(she)線檢(jian)(jian)測(ce)(ce),閥(fa)門(men)外表面和能檢(jian)(jian)測(ce)(ce)到的(de)內表面應進(jin)(jin)行(xing)(xing)磁粉(fen)或(huo)滲透(tou)檢(jian)(jian)測(ce)(ce),鍛(duan)造(zao)(zao)閥(fa)門(men)應進(jin)(jin)行(xing)(xing)超(chao)(chao)聲(sheng)或(huo)者射(she)(she)線檢(jian)(jian)測(ce)(ce);無損檢(jian)(jian)測(ce)(ce)結果為I級合格(ge)。
④. 耐(nai)壓試(shi)驗(yan)。超高壓管道預制完畢后,應當按(an)照設計(ji)文件的規定進行耐(nai)壓試(shi)驗(yan)。
18. 防腐蝕管道(金屬管道內(nei)部(bu)襯里或/和外(wai)部(bu)防腐蝕覆(fu)蓋層)的一般要求。
①. 防(fang)腐蝕管(guan)道的金(jin)屬殼體材料(liao)的質量應當符合相關標準的要求。
②. 用于管道(dao)內(nei)襯防腐層(ceng)和(he)(he)外(wai)防腐層(ceng)的(de)材(cai)料(liao)應(ying)當符合相(xiang)關(guan)標準(zhun)的(de)要求,都需要具有出廠合格證和(he)(he)檢驗資(zi)料(liao)。材(cai)料(liao)應(ying)在有效期(qi)內(nei)使用,不(bu)得使用過期(qi)的(de)材(cai)料(liao)。
③. 防(fang)腐蝕(shi)管道應(ying)當(dang)符合(he)以(yi)下規定:
a. 內襯防腐(fu)(fu)層材料和(he)外(wai)部防腐(fu)(fu)層材料的(de)設(she)計溫度(du)應按(an)相(xiang)關標(biao)準確定。
b. 管道(dao)基(ji)體和襯里(li)層以及管道(dao)基(ji)體和外部(bu)防腐層的(de)界面(mian)粘接強度(du)不(bu)得低于(yu)相關標準和設(she)計文件的(de)規定,安全(quan)使用的(de)耐(nai)負壓值不(bu)得低于(yu)失效(xiao)值(失效(xiao)值的(de)定義見HG/T 4093《塑料襯里(li)設(she)備-襯里(li)耐(nai)負壓試驗方(fang)法》的(de)規定)的(de)80%。
c. 防腐蝕管道的(de)設計(ji)壓力(li)應當執行金屬管道的(de)規定,還應考(kao)慮內襯(chen)材料的(de)承(cheng)壓能力(li)。
d. 出(chu)廠前還應進行耐壓等試驗,并符合以下要求:
殼體液體試(shi)驗,試(shi)驗壓力為(wei)1.5倍(bei)設計壓力,在(zai)達到保壓時間后,殼體(襯里前)不應發生(sheng)滲漏或(huo)引(yin)起結(jie)構(gou)損傷(shang);
密封液壓(ya)試驗(yan),試驗(yan)壓(ya)力(li)為1.1倍設計(ji)壓(ya)力(li),試驗(yan)壓(ya)力(li)在(zai)保壓(ya)和檢(jian)測(ce)期(qi)間應保持不變,無可見泄漏;
按設計(ji)規定的真空度進行負(fu)壓試(shi)驗,保壓時(shi)間(jian)應不低于1h(負(fu)壓試(shi)驗的保壓時(shi)間(jian)的定義(yi)見HG/T 4304《耐(nai)蝕聚烯(xi)烴(PO)塑料襯(chen)里技術條件》的規定)。試(shi)驗期間(jian)不應有明顯形(xing)變或凹陷(xian)。試(shi)驗后襯(chen)里層(ceng)不應有起泡、脫(tuo)層(ceng)、吸(xi)扁(bian)等(deng)現象(xiang)。

