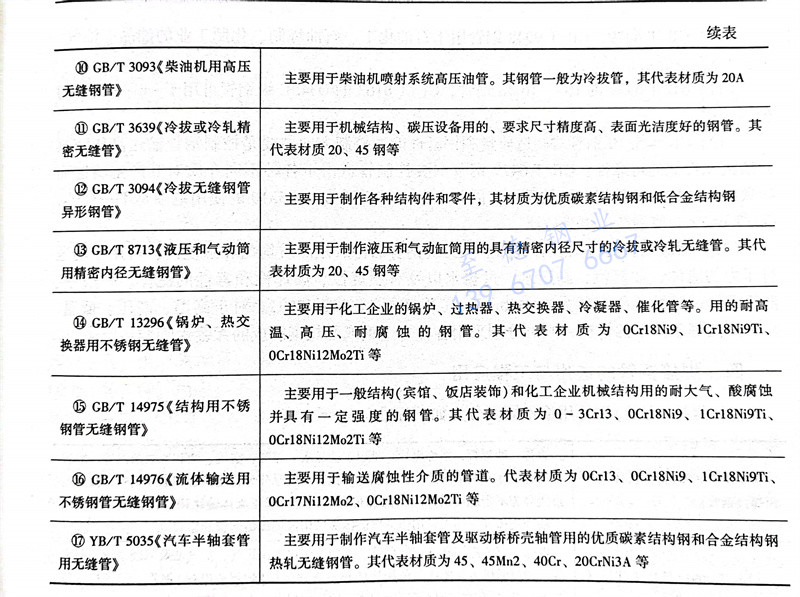
1. 因不銹鋼無縫鋼管用途不同而分為如下(xia)標(biao)準。


2. 不銹鋼(gang)(gang)無縫(feng)鋼(gang)(gang)管(guan)是采用穿孔熱軋等熱加工方法制造的不帶焊縫的鋼管。必要時,熱加工后的管子還可以進一步冷加工至所要求的形狀、尺寸和性能。目前,無縫鋼管(DN15~600)是石油化工生產裝置中應用最多的管子。
3. -100~-45℃低溫管(guan)道應符合(he) GB/T 18984《低溫管(guan)道用無縫鋼(gang)管(guan)》的規(gui)定,但和該鋼(gang)管(guan)標(biao)準配套的國(guo)內(nei)對焊及鍛鋼(gang)管(guan)件標(biao)準尚不完善。
4. 按GB/T 8163、GB/T 3087、GB/T 9948制造的碳鋼及低合金鋼鋼管只能用于設計壓力小于10.0MPa的壓力管道。設計壓力大于等于10.0MPa的壓力管道用鋼管應采用符合GB/T 6479或GB/T 5310、GB/T 14976要求的無縫鋼管。
5. GB 50316《工業金屬管道設計規范》規定:無縫鋼管用于設計壓力大于或等于10.0MPa時,制造檢驗應符合現行國家標準GB/T 5310《高壓鍋爐用無縫鋼管》的規定,不銹(xiu)鋼管的檢驗應不低于現行國家標準·GB/T 14976《流體輸送用不銹鋼無縫鋼管》的規定。
6. 根據鋼管鋼材的冶煉方法和制造檢驗項目及其他要求所決定的鋼管性能比較,鋼管性能依次為GB/T 5310、GB/T 6479>GB/T 9948>GB/T 8163、GB/T 3087。
7. 在GB/T 5310、GB/T6479和GB/T 9948的制造標準中,對鋼管的沖擊試驗提出了要求并給出了沖擊功的要求。
8. GB/T 8163鋼管應用最為廣泛,一般用于設計溫度小于350℃,設計壓力為中低壓的油品、油氣和公用物料管道。
9. GB/T 5310、GB/T 3087鋼管主要用于高、中、低壓鍋爐的水、汽管道。
10. GB/T 6479、GB/T 9948鋼管用于石油化工、石油煉制、化肥工業的油品、油氣、臨氫管道、油氣混氫管道。
11. GB/T 6479的10#、16Mn鋼管,GB/T8163的Q345E級鋼管可用于-40~-30℃的低溫管道。
12. GB/T 5310鋼管對制造質量和鋼管性能的控制方向主要是控制鋼管輸送高壓蒸汽介質機械性能的可靠性,GB/T 6479鋼管主要控制管道由于各種不同介質對其產生腐蝕而導致破壞的抗腐蝕性能和機械強度,因此GB/T 6479和GB/T 5310的使用范圍是不一樣的,GB/T 6479的使用范圍更為廣泛。
13. 無縫鋼(gang)(gang)管(guan)的(de)特點及有(you)關標準。無縫鋼(gang)(gang)管(guan)的(de)特點是品質(zhi)均勻和(he)(he)強度高,可用于輸送(song)有(you)壓(ya)力(li)的(de)流體(ti),如蒸(zheng)汽、高壓(ya)水、過(guo)熱(re)水以(yi)及有(you)燃燒性(xing)(xing)、爆(bao)炸(zha)性(xing)(xing)和(he)(he)毒(du)性(xing)(xing)的(de)流體(ti)。一般中、低壓(ya)無縫鋼(gang)(gang)管(guan)的(de)公稱直徑為6~600mm,工(gong)作范圍為-40~475℃。對于高溫、高壓(ya)、低溫、強腐蝕(shi)性(xing)(xing)等條件下(xia)的(de)管(guan)道(dao),則可分別采(cai)用各種合金鋼(gang)(gang)或(huo)耐熱(re)鋼(gang)(gang)制成的(de)無縫鋼(gang)(gang)管(guan)。

