1. 不銹鋼焊(han)接鋼管(guan)用途不同(tong)而分為如(ru)下標準(zhun)。

2. 板焊管的選用。鋼板焊制不銹鋼管(板焊管)國內尚無標準,板焊管制造標準可暫參照ASTM A671《常溫和低溫用電熔焊鋼管》、ASTM A672《中溫和高壓用電熔焊鋼管》和ASTMA691《高溫和高壓用碳素鋼和合金鋼電熔焊鋼管》,或按照GB50235《工業金屬管道工程施工及驗收規范》和GB 50316《工業金屬管道設計規范》附錄的現場制造鋼板卷管的規定要求制造。或參照GB/T 9711.1《石油天然氣工業輸送鋼管 交貨技術條件第1部分:A級鋼管》。
3. 連續爐(lu)焊(han)(鍛焊(han))鋼管、電阻焊(han)鋼管和(he)電弧焊(han)鋼管的選用(yong)。常(chang)用(yong)的焊(han)接(jie)鋼管根據其(qi)生產時采(cai)用(yong)的焊(han)接(jie)工藝不同可以(yi)分為:連續爐(lu)焊(han)(鍛焊(han))鋼管、電阻焊(han)鋼管和(he)電弧焊(han)鋼管三種(zhong)。
①. 連續(xu)爐焊(han)(鍛焊(han))鋼(gang)(gang)管:連續(xu)爐焊(han)(鍛焊(han))鋼(gang)(gang)管是在(zai)加(jia)熱爐內對鋼(gang)(gang)帶(dai)進行加(jia)熱,然后對已成(cheng)型的(de)(de)邊緣采(cai)用(yong)機械加(jia)壓(ya)(ya)方(fang)法使其焊(han)接在(zai)一起而(er)形成(cheng)的(de)(de)具有一條直縫的(de)(de)鋼(gang)(gang)管。特(te)點:生(sheng)產效率高(gao),生(sheng)產成(cheng)本低;但焊(han)縫質(zhi)量差(cha),綜合(he)機械性能(neng)差(cha)。材料牌號:Q195A、Q215A、Q235A等3種。用(yong)途:適于設(she)(she)計溫度為0~100℃、設(she)(she)計壓(ya)(ya)力不超過0.6MPa的(de)(de)水和壓(ya)(ya)縮空氣系統。標準:GB/T 3091《流(liu)體輸送用(yong)焊(han)接鋼(gang)(gang)管》。
②. 電(dian)阻(zu)焊(han)(han)(han)鋼管(guan)(electric-resistance welded steel pipe):電(dian)阻(zu)焊(han)(han)(han)鋼管(guan)是通過電(dian)阻(zu)焊(han)(han)(han)或電(dian)感應(ying)焊(han)(han)(han)焊(han)(han)(han)接方(fang)法(fa)生產的(de),帶有一條(tiao)直焊(han)(han)(han)縫的(de)鋼管(guan)。特點:生產效率高,自(zi)動(dong)化程(cheng)度(du)高,焊(han)(han)(han)后(hou)的(de)變形(xing)和殘余應(ying)力較小。設備投資高,對焊(han)(han)(han)接接頭的(de)質(zhi)量要求也比(bi)較高。由于接頭處難免有雜質(zhi)存在,所以接頭塑性(xing)和沖擊(ji)韌性(xing)較低。標準(zhun)(zhun):SY/T 5038《普通流體(ti)輸(shu)送用(yong)(yong)螺旋縫高頻(pin)焊(han)(han)(han)鋼管(guan)》,材料牌號:Q195A、Q215A、Q235A等3種(zhong),用(yong)(yong)途(tu):適用(yong)(yong)于設計溫(wen)度(du)≤200℃的(de)水、煤氣、空氣、采(cai)暖蒸汽(qi)等。標準(zhun)(zhun):GB/T 9711.1《石油(you)(you)天(tian)然(ran)氣工業(ye)輸(shu)送鋼管(guan)交貨技術條(tiao)件》,材料牌號:L175、L210,L245,L290,L320,L360,L450等15種(zhong),用(yong)(yong)途(tu):石油(you)(you)天(tian)然(ran)氣工業(ye)中(zhong)可燃(ran)流體(ti)和非可燃(ran)流體(ti)(中(zhong)、低壓)。
③. 電(dian)(dian)弧(hu)(hu)焊鋼(gang)(gang)(gang)管(guan)(guan)(guan)(guan)(electric-arc-welded steel pipe):電(dian)(dian)弧(hu)(hu)焊鋼(gang)(gang)(gang)管(guan)(guan)(guan)(guan)是通過(guo)(guo)電(dian)(dian)弧(hu)(hu)焊焊接(jie)(jie)(jie)方法生產的(de)(de)鋼(gang)(gang)(gang)管(guan)(guan)(guan)(guan)。特點:接(jie)(jie)(jie)頭達(da)到完全的(de)(de)冶金結(jie)合,接(jie)(jie)(jie)頭的(de)(de)機(ji)械性能(neng)(neng)能(neng)(neng)夠完全達(da)到或達(da)到母材的(de)(de)機(ji)械性能(neng)(neng)。在(zai)經過(guo)(guo)適當的(de)(de)熱處理和無損檢查之后,電(dian)(dian)弧(hu)(hu)焊直縫(feng)(feng)(feng)鋼(gang)(gang)(gang)管(guan)(guan)(guan)(guan)的(de)(de)使用條件(jian)可達(da)到無縫(feng)(feng)(feng)鋼(gang)(gang)(gang)管(guan)(guan)(guan)(guan)的(de)(de)使用條件(jian)而取(qu)代之。螺旋縫(feng)(feng)(feng)鋼(gang)(gang)(gang)管(guan)(guan)(guan)(guan)材料牌(pai)號:Q195、Q215、Q235等3種(zhong),用途:適用于(yu)設(she)計溫度≤200℃的(de)(de)水、煤氣、空氣、采暖蒸汽等;標(biao)準:SY/T 5037《普通流體(ti)輸送用螺旋縫(feng)(feng)(feng)埋弧(hu)(hu)焊鋼(gang)(gang)(gang)管(guan)(guan)(guan)(guan)》,直縫(feng)(feng)(feng)鋼(gang)(gang)(gang)管(guan)(guan)(guan)(guan)材料牌(pai)號:1Cr18Ni9、0Cr19Ni9、00Cr19Ni11、0Cr18Ni10Ti、0Cr17Ni12Mo2、00Cr17Ni14Mo2共(gong)12種(zhong)(新(xin)版標(biao)準更新(xin)為新(xin)的(de)(de)牌(pai)號),用途:設(she)計壓力小于(yu)5.0MPa,焊縫(feng)(feng)(feng)系數小于(yu)1.0時,不(bu)宜用于(yu)極度或高(gao)度危(wei)害(hai)介質;電(dian)(dian)弧(hu)(hu)焊鋼(gang)(gang)(gang)管(guan)(guan)(guan)(guan)標(biao)準還有:GB12771《流體(ti)輸送用不(bu)銹鋼(gang)(gang)(gang)焊接(jie)(jie)(jie)鋼(gang)(gang)(gang)管(guan)(guan)(guan)(guan)》,HG/T 50237.1~4《奧(ao)氏體(ti)不(bu)銹鋼(gang)(gang)(gang)焊接(jie)(jie)(jie)鋼(gang)(gang)(gang)管(guan)(guan)(guan)(guan)》。
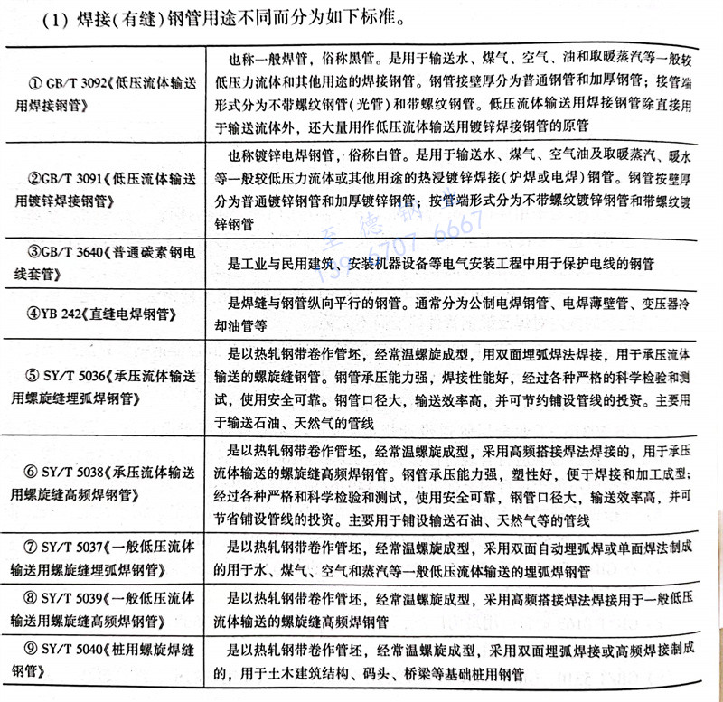
4. 有縫焊(han)接鋼管的特點(dian)及有關標準。
①. 不銹鋼(gang)焊(han)(han)(han)接(jie)鋼(gang)管(guan)(guan)(guan)(guan)也(ye)稱焊(han)(han)(han)管(guan)(guan)(guan)(guan),是(shi)用(yong)鋼(gang)板(ban)或鋼(gang)帶經(jing)過卷曲成型后(hou)焊(han)(han)(han)接(jie)制成的鋼(gang)管(guan)(guan)(guan)(guan)。不銹鋼(gang)焊(han)(han)(han)接(jie)鋼(gang)管(guan)(guan)(guan)(guan)生(sheng)(sheng)產(chan)工藝簡(jian)單,生(sheng)(sheng)產(chan)效(xiao)率高(gao)(gao),品(pin)種(zhong)規(gui)格多,但強度一般(ban)低(di)于無(wu)縫(feng)(feng)鋼(gang)管(guan)(guan)(guan)(guan)。20世(shi)紀30年代以來,隨著(zhu)優質帶鋼(gang)連軋生(sheng)(sheng)產(chan)的迅速發展(zhan)以及(ji)焊(han)(han)(han)接(jie)和檢(jian)驗技術的進步(bu),焊(han)(han)(han)縫(feng)(feng)質量不斷提高(gao)(gao),焊(han)(han)(han)接(jie)鋼(gang)管(guan)(guan)(guan)(guan)的品(pin)種(zhong)規(gui)格日(ri)益增多,并在越來越多的領域代替(ti)了無(wu)縫(feng)(feng)鋼(gang)管(guan)(guan)(guan)(guan)。焊(han)(han)(han)接(jie)鋼(gang)管(guan)(guan)(guan)(guan)按焊(han)(han)(han)縫(feng)(feng)的形式(shi)分為(wei)直(zhi)縫(feng)(feng)焊(han)(han)(han)管(guan)(guan)(guan)(guan)和螺旋(xuan)焊(han)(han)(han)管(guan)(guan)(guan)(guan)。直(zhi)縫(feng)(feng)焊(han)(han)(han)管(guan)(guan)(guan)(guan)生(sheng)(sheng)產(chan)工藝簡(jian)單,生(sheng)(sheng)產(chan)效(xiao)率高(gao)(gao),成本低(di),發展(zhan)較快。螺旋(xuan)焊(han)(han)(han)管(guan)(guan)(guan)(guan)的強度一般(ban)比直(zhi)縫(feng)(feng)焊(han)(han)(han)管(guan)(guan)(guan)(guan)高(gao)(gao),能用(yong)較窄的坯料生(sheng)(sheng)產(chan)管(guan)(guan)(guan)(guan)徑(jing)(jing)較大(da)的焊(han)(han)(han)管(guan)(guan)(guan)(guan),還可以用(yong)同樣(yang)寬度的坯料生(sheng)(sheng)產(chan)管(guan)(guan)(guan)(guan)徑(jing)(jing)不同的焊(han)(han)(han)管(guan)(guan)(guan)(guan)。但是(shi)與(yu)相同長(chang)度的直(zhi)縫(feng)(feng)管(guan)(guan)(guan)(guan)相比,焊(han)(han)(han)縫(feng)(feng)長(chang)度增加30%~100%,而且生(sheng)(sheng)產(chan)速度較低(di)。因(yin)此,較小口徑(jing)(jing)的焊(han)(han)(han)管(guan)(guan)(guan)(guan)大(da)都采用(yong)直(zhi)縫(feng)(feng)焊(han)(han)(han),大(da)口徑(jing)(jing)焊(han)(han)(han)管(guan)(guan)(guan)(guan)則(ze)大(da)多采用(yong)螺旋(xuan)焊(han)(han)(han)。
②. GB 50316《工業金屬管道設(she)(she)計(ji)規(gui)范》規(gui)定:“現行國(guo)家標準GB/T 3092《低(di)壓流(liu)體輸送用焊接鋼管》及GB/T 3091《低(di)壓流(liu)體輸送用鍍鋅(xin)焊接鋼管》中的加厚管子,可用于設(she)(she)計(ji)壓力小于等于1.6MPa和設(she)(she)計(ji)溫度在0~200℃的C類(lei)流(liu)體。普(pu)通厚度的管子僅用于D類(lei)流(liu)體。”
③. 有(you)(you)(you)縫(feng)鋼管(guan)通常用(yong)于低壓(ya)管(guan)路。小直(zhi)(zhi)徑的有(you)(you)(you)縫(feng)鋼管(guan)(公(gong)(gong)稱直(zhi)(zhi)徑10~150mm),常用(yong)作(zuo)水、煤氣、空氣、低壓(ya)蒸汽及無侵(qin)蝕性流體(ti)的管(guan)道,工作(zuo)溫度范圍(wei)為0~200℃。大直(zhi)(zhi)徑的有(you)(you)(you)縫(feng)鋼管(guan)包括螺旋縫(feng)電焊管(guan)(公(gong)(gong)稱直(zhi)(zhi)徑200~700mm)和直(zhi)(zhi)縫(feng)電焊管(guan)(公(gong)(gong)稱直(zhi)(zhi)徑200~1200mm)。工作(zuo)溫度范圍(wei)因材料而異。

