1. 氟塑料是指直(zhi)鏈烷烴聚合(he)物系列
其多(duo)數(shu)或全部(bu)的(de)氫已被(bei)氟所(suo)置換。全部(bu)氟化(hua)碳(tan)氫化(hua)合物包(bao)括全氟烷氧基(PFA)、聚四(si)氟乙烯(xi)(xi)(PTFE)和(he)(he)氟化(hua)乙丙(bing)烯(xi)(xi)(FEP)。部(bu)分氟化(hua)塑料(liao)包(bao)括醚化(hua)聚三(san)氟乙烯(xi)(xi)(ETFE)、三(san)氟氯乙烯(xi)(xi)(CTFE)、聚三(san)氟氯乙烯(xi)(xi)(PCTFE)和(he)(he)聚偏三(san)氟乙烯(xi)(xi)(PVDF)。氟化(hua)聚合物擁有突(tu)出的(de)抗(kang)(kang)化(hua)學性(xing)和(he)(he)優良的(de)抗(kang)(kang)溶性(xing)。它也具有很強的(de)耐高溫性(xing)能(neng)、穩定性(xing)和(he)(he)耐久性(xing)。氟化(hua)塑料(liao)還有突(tu)出的(de)抗(kang)(kang)老(lao)化(hua)和(he)(he)電磁輻射的(de)能(neng)力。
表4.3.28列(lie)出了PVDF 管(guan)道標準。

2. PCTFE(聚三氟氯(lv)乙烯)
①. PCTFE是三氟氯乙烯自由(you)基引發聚合的帶有主(zhu)要是重(zhong)復-CF(Cl)-CF單元線型(xing)主(zhu)鏈的產(chan)物。
②. PCTFE是結晶性的高分子,熔點為425F,密度為2.13g/cm3。PCTFE在室溫下對大多數活潑的化學品呈惰性,而在212℃以上可被少數幾種溶劑溶解,也可被一些溶劑溶脹,尤其是氯化過的溶劑。PCTFE具有優異的阻隔氣體的能力,其膜產品的水蒸氣透過性在所有透明塑料膜中是最低的。其電性能與其他全氟聚合物相似。PCTFE可制作厚的(1/8in)光學透明制件。PCTFE雖可用熔融加工,但由于熔體黏度高,有降解趨勢導致加工品的性能變壞,故加工困難。
③. PCTFE樹脂可(ke)制成用于模塑和擠塑的(de)粒(li)料(liao)。膜(mo)厚(hou)度為0.001~0.010in,亦可(ke)制成棒和管(guan)。美(mei)國市場上經銷(xiao)的(de)PCTFE樹脂有3M公(gong)司(si)的(de)Kel-FI、Daikin公(gong)司(si)的(de)Daiflon、AlliedlSignal公(gong)司(si)的(de)Acfon。
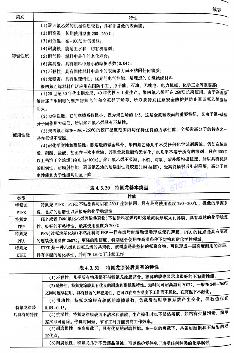
3. PTFE(聚(ju)四(si)氟(fu)乙(yi)(yi)烯(xi)(xi)(xi))。聚(ju)四(si)氟(fu)乙(yi)(yi)烯(xi)(xi)(xi)是(shi)四(si)氟(fu)乙(yi)(yi)烯(xi)(xi)(xi)的(de)聚(ju)合物,商品名為“特氟(fu)隆”(tflon)。被美(mei)譽為“塑料(liao)之王”。聚(ju)四(si)氟(fu)乙(yi)(yi)烯(xi)(xi)(xi)廣泛應(ying)用(yong)于各種需要(yao)抗酸堿和(he)有(you)機(ji)溶劑的(de)場(chang)合,它(ta)本身對人(ren)沒有(you)毒性,但是(shi)在(zai)生(sheng)產過程中(zhong)使用(yong)的(de)原(yuan)料(liao)之一全氟(fu)辛酸銨(PFOA)被認為可能(neng)具有(you)致癌(ai)作用(yong)。聚(ju)四(si)氟(fu)乙(yi)(yi)烯(xi)(xi)(xi)由四(si)氟(fu)乙(yi)(yi)烯(xi)(xi)(xi)經(jing)自(zi)由基(ji)聚(ju)合而生(sheng)成。工業上的(de)聚(ju)合反應(ying)是(shi)在(zai)大量(liang)水(shui)存在(zai)下攪拌進行的(de),用(yong)以分散反應(ying)熱,并便于控(kong)制溫度(du)。應(ying)用(yong)聚(ju)四(si)氟(fu)乙(yi)(yi)烯(xi)(xi)(xi)可采(cai)用(yong)壓縮(suo)或(huo)擠出加工成型;也可制成水(shui)分散液(ye),用(yong)于涂層、浸漬或(huo)制成纖維。聚(ju)四(si)氟(fu)乙(yi)(yi)烯(xi)(xi)(xi)在(zai)原(yuan)子能(neng)、航天(tian)、電(dian)子、電(dian)氣、化工、機(ji)械(xie)、儀器、儀表、建筑、紡織(zhi)、食品等工業中(zhong)廣泛用(yong)作耐(nai)高(gao)低(di)溫、耐(nai)腐蝕材料(liao),絕緣(yuan)材料(liao),防粘涂層等。見(jian)表4.3.29~表4.3.31。
表4.3.29 聚四(si)氟乙(yi)烯(F4,PTFE)的性(xing)能(neng)



