通常(chang)用以輸(shu)(shu)送液(ye)體(ti)的(de)設備(bei)稱為泵;用以輸(shu)(shu)送氣體(ti)的(de)設備(bei)分別(bie)稱為通風機(ji)、鼓風機(ji)、壓縮機(ji)和真空(kong)泵。泵是(shi)輸(shu)(shu)送液(ye)體(ti)或使液(ye)體(ti)增(zeng)壓的(de)機(ji)械(xie)。它將原動(dong)機(ji)的(de)機(ji)械(xie)能或其他外部能量傳送給(gei)液(ye)體(ti),使液(ye)體(ti)能量增(zeng)加(jia)。泵主要(yao)用來(lai)輸(shu)(shu)送水(shui)、油、酸堿液(ye)、乳(ru)化(hua)液(ye)、懸乳(ru)液(ye)和液(ye)態(tai)金屬等液(ye)體(ti),也可輸(shu)(shu)送液(ye)氣混合物和含懸浮固(gu)體(ti)物的(de)液(ye)體(ti)。
1. 泵的分(fen)類
工(gong)業裝置常用(yong)泵(beng)的類型見表9.1。
①. 按泵作用于液(ye)體(ti)的原理分類(lei)。
可分為(wei)動力式(shi)(shi)(葉(xie)(xie)片式(shi)(shi))、容積(ji)式(shi)(shi)以及噴射(she)泵(beng)(beng)等。工(gong)業(ye)常(chang)用泵(beng)(beng)的外(wai)形(xing)見圖9.1。動力式(shi)(shi)(葉(xie)(xie)片式(shi)(shi))泵(beng)(beng),泵(beng)(beng)內的葉(xie)(xie)片在(zai)旋(xuan)轉(zhuan)時產生的離心力作用將液(ye)體(ti)(ti)吸人或壓(ya)(ya)出。容積(ji)式(shi)(shi)泵(beng)(beng),泵(beng)(beng)內的活塞或轉(zhuan)子在(zai)往(wang)復(fu)或旋(xuan)轉(zhuan)運動產生擠壓(ya)(ya)力作用將液(ye)體(ti)(ti)吸入或壓(ya)(ya)出。噴射(she)泵(beng)(beng)以工(gong)作介(jie)質為(wei)動力,在(zai)泵(beng)(beng)內將位能傳遞(di)給被(bei)抽(chou)送(song)的介(jie)質,從(cong)而(er)達到增壓(ya)(ya)和輸送(song)的目的。由于它無運轉(zhuan)部件,結構簡單,操作方便,廣泛(fan)用于真空系統抽(chou)氣(qi)。


②. 按(an)泵用途分類
a. 工藝(裝(zhuang)置)用泵(beng)(beng)(beng)。包括(kuo)進料泵(beng)(beng)(beng)、回流泵(beng)(beng)(beng)、塔底泵(beng)(beng)(beng)、循環泵(beng)(beng)(beng)、產品(pin)泵(beng)(beng)(beng)、注入泵(beng)(beng)(beng)、補給泵(beng)(beng)(beng)、沖(chong)洗(xi)泵(beng)(beng)(beng)、排(pai)污泵(beng)(beng)(beng)、特(te)殊用途泵(beng)(beng)(beng)等。
b. 公用設施用泵(beng)(beng)(beng)(beng)(beng)。包括鍋爐給水(shui)(shui)泵(beng)(beng)(beng)(beng)(beng)、凝水(shui)(shui)泵(beng)(beng)(beng)(beng)(beng)、熱水(shui)(shui)泵(beng)(beng)(beng)(beng)(beng)、余熱泵(beng)(beng)(beng)(beng)(beng)、燃料油泵(beng)(beng)(beng)(beng)(beng)、冷卻水(shui)(shui)泵(beng)(beng)(beng)(beng)(beng)、循環(huan)水(shui)(shui)泵(beng)(beng)(beng)(beng)(beng)、水(shui)(shui)源(yuan)用深(shen)井泵(beng)(beng)(beng)(beng)(beng)、排污用污水(shui)(shui)泵(beng)(beng)(beng)(beng)(beng)、消(xiao)防用泵(beng)(beng)(beng)(beng)(beng)、衛生用泵(beng)(beng)(beng)(beng)(beng)。
c. 輔助用(yong)泵(beng)(beng)。包括潤滑油泵(beng)(beng)、封油泵(beng)(beng)、液壓傳(chuan)動(dong)用(yong)泵(beng)(beng)等。
d. 管(guan)路輸送用(yong)泵。包(bao)括(kuo)輸油(you)管(guan)線(xian)用(yong)泵和裝(zhuang)卸(xie)車用(yong)泵等(deng)。
③. 按泵(beng)適用的介質分類
a. 水(shui)泵(beng)。包括清水(shui)泵(beng)、鍋爐給(gei)水(shui)泵(beng)、凝(ning)水(shui)泵(beng)、熱水(shui)泵(beng)等。
b. 油(you)(you)泵(beng)。包括冷油(you)(you)泵(beng)、熱油(you)(you)泵(beng)、油(you)(you)漿泵(beng)、液態烴(jing)泵(beng)等。
c. 耐蝕泵(beng)(beng)。包(bao)括酸泵(beng)(beng)、堿(jian)泵(beng)(beng)和其他(ta)耐蝕泵(beng)(beng)。
d. 雜質(zhi)泵(beng)。包括漿液泵(beng)、料漿泵(beng)、污水泵(beng)、灰渣(zha)泵(beng)等。
④. 按液體(ti)被吸入的方(fang)式分為:單吸泵和雙(shuang)吸泵。
⑤. 按泵(beng)內葉輪的數目分(fen)為:單級(ji)泵(beng)和(he)多級(ji)泵(beng)。
⑥. 按泵軸的位置分(fen)為:臥式泵和立式泵。
⑦. 按(an)軸承(cheng)支承(cheng)的位置分為:懸臂泵和(he)兩(liang)端支承(cheng)泵。
⑧. 按泵(beng)(beng)產生的壓力分為(wei):低壓泵(beng)(beng)(壓力在(zai)(zai)2MPa以下)、中壓泵(beng)(beng)(壓力在(zai)(zai)范圍內)、高壓泵(beng)(beng)(壓力在(zai)(zai)6MPa以上)。
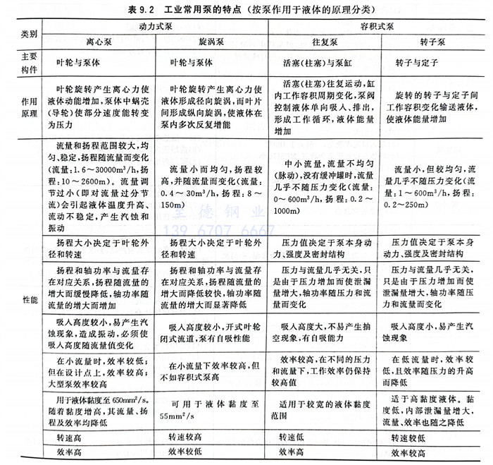
2.各類泵的特(te)點(dian)
各類(lei)泵的特點見表9.2和表9.3。



