a. 尿素生產過程對設備(bei)腐蝕的情況(kuang)
在工業生(sheng)產(chan)中,尿(niao)素是由液氨與二氧化碳合成的(de),一般是在14~25MPMPa和(he)180~210℃按以(yi)下(xia)反應式(shi)進行:
CO2+2NH3→NH4COONH2
NH4COONH2→(NH2)2CO+H2O
反應前的(de)(de)原料(liao)二(er)氧化碳和氨與(yu)反應后的(de)(de)產(chan)物(wu)尿(niao)素(su)和水的(de)(de)腐(fu)蝕(shi)(shi)性均較(jiao)弱。但(dan)反應的(de)(de)中間產(chan)物(wu)氨基甲酸銨在(zai)高溫下(xia)的(de)(de)腐(fu)蝕(shi)(shi)卻很強烈。同(tong)時,在(zai)合成(cheng)(cheng)反應中生成(cheng)(cheng)的(de)(de)尿(niao)素(su)還會按(an)以下(xia)反應式產(chan)生氰(qing)酸和氰(qing)酸銨,即
(NH2)2CO→NH3+HCNO→NH4CNO
氰酸和氰酸銨在水中又將電離出氰酸根(CNC),具有較強的與氯離子相似的還原性,從而破壞了不銹(xiu)耐酸鋼表面的氧化膜,因而有強烈的去鈍化的作用,以致含鉬的不銹耐酸鋼也難以承受其腐蝕作用。因此在腐蝕介質中加入緩蝕劑,不銹鋼才在尿素生產中得到廣泛應用。
b. 不銹鋼在(zai)尿素生產中的應(ying)用
合成氨生產裝置、硝酸銨生產裝置和尿素生產裝置一般都采用不銹鋼制造。在一些廠家的實際應用上一般是在氨合成塔內側、硝酸預熱器、低壓中和塔、濃縮器上采用06Cr19Ni10奧氏體不銹鋼;在合成塔、高壓冷凝器、洗滌器上采用022Cr17Ni12Mo2奧氏體不銹鋼;在氣提塔分布管上應用022Cr25Ni22Mo2N 奧氏體(ti)不(bu)銹(xiu)鋼;在造粒塔上應用06Cr19Ni10 或022Cr17Ni12Mo2奧氏體不銹鋼;在甲銨泵體上采用022Cr18Ni15Mo3Si2N 或022Cr25Ni7Mo3N;在閥門上采用雙(shuang)相不(bu)銹鋼03Cr25Ni6Mo3Cu2N;在尿素合成塔內件、蒸發器、硝酸地下貯槽、硝銨真空蒸發器上應用 12Cr18Mn9Ni5N 或12Cr18Mn10Ni5Mo3N奧氏體不銹鋼;022Cr14Ni14Si4 不銹鋼用于制造濃硝酸設備的冷凝器和槽罐等;022Cr17Ni5Si4Nb鋼用于制造發煙硝酸吸收塔、槽車罐等。
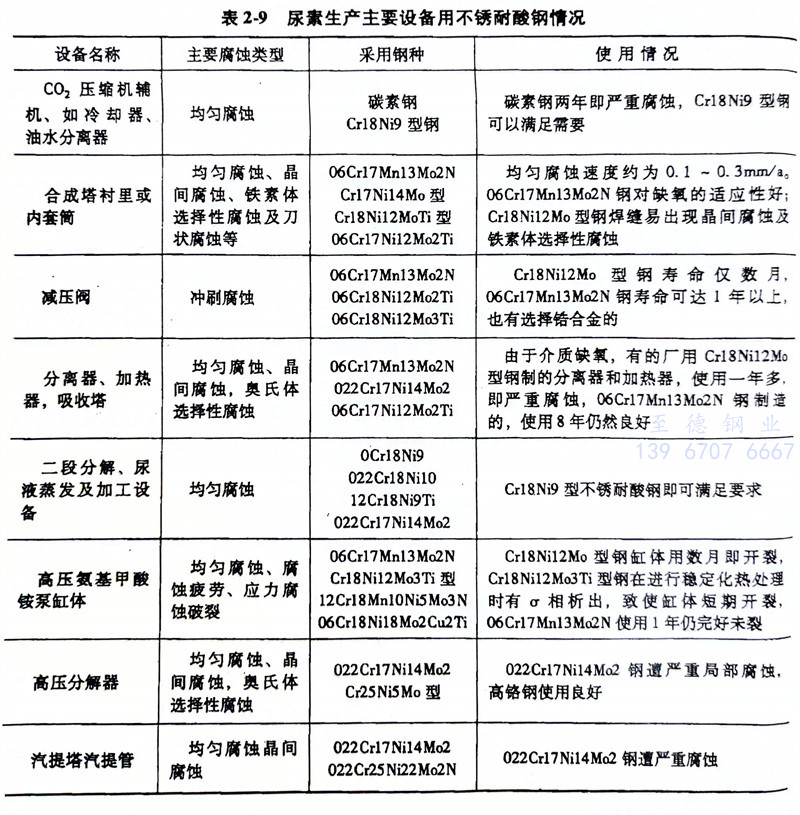
表2-9列(lie)出尿素(su)生產主要設備用不銹耐酸鋼情況,僅(jin)供(gong)參考(kao)。

在選擇(ze)(ze)不(bu)銹(xiu)鋼(gang)時要(yao)根據當(dang)地(di)當(dang)時的(de)(de)情況進(jin)行,別人用過的(de)(de)不(bu)一定是最(zui)好的(de)(de),要(yao)根據實(shi)際情況進(jin)行選用,如當(dang)地(di)無此類鋼(gang),可選擇(ze)(ze)性近似(si)的(de)(de)其他不(bu)銹(xiu)鋼(gang),并盡量選擇(ze)(ze)耐蝕(shi)性優(you)良的(de)(de)不(bu)銹(xiu)鋼(gang),以提(ti)高設備的(de)(de)使用壽命。

