脈沖鎢極氬弧焊是在普通鎢極氬(ya)弧焊(han)基礎上發展起來的一種新的焊接工藝,它通過控制電弧能量周期性脈沖變化來控制焊接熔池過程,也可以以鎢極為電極。其原理是以一個較小基值電流來維持一個電弧的電離通道,在此基礎上周期性加一個同極性高峰脈沖主電弧,以熔化金屬并控制熔滴過渡。脈沖焊接電源一般是由直流電源外加一晶閘管直流開關裝置組成,其脈沖電路原理見圖3-41所示。

在焊接厚度小于1mm的奧氏體(ti)不銹(xiu)鋼箔片和金屬軟管管坯時,若采用均勻焊接電流施焊,所需要的焊接電流只是幾安培或十幾安培。雖然所選用的鎢絲電極直徑可以相應減小,但是電流密度仍然會變得太小,導致鎢絲局部的極斑飄移,造成電弧不穩;如果焊接電流調得大些,又會使被焊薄件過熱而燒穿。為了克服上述缺點且又要保證連續焊接,研制出一種新的焊接工藝-氣體保護脈沖電弧焊,它的優越性在于:
1. 它可以(yi)精確(que)地控(kong)制待焊(han)件的(de)熱(re)輸(shu)入(ru),克服了(le)因熔(rong)敷金屬(shu)表面張力不足以(yi)支持(chi)熔(rong)池,而造成(cheng)的(de)焊(han)縫(feng)(feng)下塌,從而提高了(le)焊(han)縫(feng)(feng)抗(kang)燒(shao)穿的(de)能力,特別適用于薄板(ban)(薄至(zhi)0.1mm)對(dui)接焊(han)縫(feng)(feng)。它可以(yi)在不加墊板(ban)的(de)情況下,實現(xian)單(dan)面焊(han)雙面成(cheng)形且(qie)焊(han)接變形量小。
2. 在保證焊透的前提下,可以調節熱輸入及焊縫在高溫停留時間,因而適合各種焊接性較差材料的焊接,可減小熱裂紋、淬硬和冷裂的傾向,對于奧氏體不銹鋼還能提高焊接接頭耐蝕性。
3. 它對焊接工藝、焊接參(can)數的波動不夠敏(min)感,對各種焊接位(wei)置有較強的適(shi)應性,適(shi)用于全(quan)位(wei)置的焊接。
4. 焊(han)縫成形美觀,質量(liang)穩定,焊(han)接(jie)接(jie)頭力學性能(neng)均高于普通鎢極氬弧焊(han)。
5. 可(ke)根據焊(han)件(jian)的(de)厚薄(bo)來選擇是否(fou)填加(jia)焊(han)絲(si),也可(ke)以用(yong)氦氣作為保護氣體。根據脈沖頻率不同,可(ke)分(fen)為低(di)頻、中頻和高(gao)頻脈沖氬弧焊(han)。
a. 低頻脈沖鎢極氬弧焊
低頻(pin)(pin)(pin)脈沖(chong)(chong)(chong)鎢(wu)(wu)極(ji)氬(ya)弧焊(han)的(de)(de)基本原(yuan)理是:焊(han)接(jie)(jie)電流(liu)的(de)(de)大(da)小(直流(liu)電或交流(liu)電的(de)(de)有效量)呈周期(qi)性(xing)脈沖(chong)(chong)(chong)變(bian)化,脈沖(chong)(chong)(chong)的(de)(de)頻(pin)(pin)(pin)率以每(mei)秒接(jie)(jie)近(jin)于(yu)一次到幾次,至多(duo)不超過十幾次,以低頻(pin)(pin)(pin)脈沖(chong)(chong)(chong)的(de)(de)方法供給(gei)電流(liu)脈沖(chong)(chong)(chong)。低頻(pin)(pin)(pin)脈沖(chong)(chong)(chong)鎢(wu)(wu)極(ji)氬(ya)弧焊(han)在生產上使用較多(duo),例如(ru)用機械操作鎢(wu)(wu)極(ji)脈沖(chong)(chong)(chong)氬(ya)弧焊(han)焊(han)接(jie)(jie)奧氏(shi)體型不銹鋼(gang)薄板(ban)對(dui)接(jie)(jie)焊(han)縫和(he)導管對(dui)接(jie)(jie)焊(han)縫的(de)(de)焊(han)接(jie)(jie)參數,見表(biao)(biao)3-28和(he)表(biao)(biao)3-29(為不加填充焊(han)絲鎢(wu)(wu)極(ji)脈沖(chong)(chong)(chong)氬(ya)弧焊(han))。焊(han)接(jie)(jie)時采用直流(liu)正極(ji)性(xing)電源。


b. 中頻脈沖鎢極氬弧焊(han)工(gong)藝
中(zhong)(zhong)頻脈沖(chong)鎢極氬弧焊是在(zai)直(zhi)流(liu)電(dian)(dian)上疊加200~500Hz中(zhong)(zhong)頻脈沖(chong)電(dian)(dian)流(liu),可提高(gao)電(dian)(dian)弧挺(ting)度,在(zai)一定(ding)程(cheng)度上增加熔(rong)深,并促使(shi)熔(rong)池金屬晶粒細化,可提高(gao)焊縫金屬的(de)韌性。這種工(gong)藝(yi)用于(yu)航(hang)(hang)空、航(hang)(hang)天工(gong)程(cheng)重要部件(jian)的(de) 焊接。
c. 高頻脈沖(chong)鎢極(ji)氬弧焊工藝
高頻(pin)(pin)(pin)(pin)脈(mo)(mo)(mo)沖(chong)(chong)鎢(wu)極氬(ya)(ya)(ya)弧(hu)(hu)焊(han)(han)與低頻(pin)(pin)(pin)(pin)、中頻(pin)(pin)(pin)(pin)脈(mo)(mo)(mo)沖(chong)(chong)氬(ya)(ya)(ya)弧(hu)(hu)焊(han)(han)不同(tong)(tong)(tong)之處,是焊(han)(han)接電流以(yi)每(mei)秒(miao)鐘幾千次甚至幾萬次的(de)(de)(de)(de)極高頻(pin)(pin)(pin)(pin)率變(bian)化著(zhu)。這樣的(de)(de)(de)(de)高頻(pin)(pin)(pin)(pin)脈(mo)(mo)(mo)沖(chong)(chong)電流使電弧(hu)(hu)的(de)(de)(de)(de)磁收效(xiao)應比較強(qiang)烈,使圓錐形電弧(hu)(hu)變(bian)成(cheng)圓柱形電弧(hu)(hu),電弧(hu)(hu)的(de)(de)(de)(de)壓(ya)縮(suo)更為激烈,增(zeng)(zeng)強(qiang)了電弧(hu)(hu)的(de)(de)(de)(de)挺度。不僅提(ti)高了電弧(hu)(hu)的(de)(de)(de)(de)能量密度而(er)且增(zeng)(zeng)強(qiang)了電弧(hu)(hu)的(de)(de)(de)(de)穿透力(li),在相同(tong)(tong)(tong)的(de)(de)(de)(de)有(you)效(xiao)電流下可(ke)(ke)達到(dao)更大的(de)(de)(de)(de)熔(rong)深或在相同(tong)(tong)(tong)的(de)(de)(de)(de)熔(rong)深下提(ti)高了焊(han)(han)接速(su)度,同(tong)(tong)(tong)時(shi)(shi)(shi)使熔(rong)池能很好地攪拌,改善了焊(han)(han)縫的(de)(de)(de)(de)冶金(jin)性能,特別適合(he)鋁及鋁合(he)金(jin)的(de)(de)(de)(de)焊(han)(han)接。高頻(pin)(pin)(pin)(pin)脈(mo)(mo)(mo)沖(chong)(chong)電弧(hu)(hu)產生(sheng)的(de)(de)(de)(de)壓(ya)力(li)還導(dao)致超聲振(zhen)動,它可(ke)(ke)以(yi)增(zeng)(zeng)強(qiang)熔(rong)化金(jin)屬(shu)的(de)(de)(de)(de)流動性。這些都(dou)有(you)利于細化晶粒,減少焊(han)(han)縫氣(qi)孔,還使焊(han)(han)縫成(cheng)形美觀。在焊(han)(han)接電流平均值(zhi)相等的(de)(de)(de)(de)情況下,高頻(pin)(pin)(pin)(pin)脈(mo)(mo)(mo)沖(chong)(chong)鎢(wu)極氬(ya)(ya)(ya)弧(hu)(hu)焊(han)(han)的(de)(de)(de)(de)焊(han)(han)接速(su)度可(ke)(ke)比普(pu)通鎢(wu)極氬(ya)(ya)(ya)弧(hu)(hu)焊(han)(han)提(ti)高一(yi)倍(bei),這就必然縮(suo)短焊(han)(han)縫金(jin)屬(shu)在高溫的(de)(de)(de)(de)停留時(shi)(shi)(shi)間,對改善奧氏體型(xing)不銹(xiu)鋼(gang)(gang)耐(nai)蝕(shi)性是有(you)益的(de)(de)(de)(de)。但是,這種焊(han)(han)接方法在施焊(han)(han)過程中有(you)刺耳的(de)(de)(de)(de)噪聲,對人體健康有(you)一(yi)定的(de)(de)(de)(de)影響。同(tong)(tong)(tong)時(shi)(shi)(shi),這類弧(hu)(hu)焊(han)(han)機(ji)電源造(zao)價昂貴,導(dao)致應用范圍小,在不銹(xiu)鋼(gang)(gang)高速(su)焊(han)(han)管生(sheng)產線上(shang)有(you)時(shi)(shi)(shi)采用這種工藝。
有關脈沖鎢極氬弧焊機的型號很(hen)多,表3-30列出(chu)了國內(nei)幾種型號及主(zhu)要技術性能(neng),可(ke)供選用。


為(wei)了(le)克服鎢極惰性氣(qi)體保(bao)護焊(han)自身(shen)效率(lv)較低的弱點,擴大(da)其應(ying)用范圍,發展了(le)許多新(xin)的工藝(yi)方法,除了(le)上面介紹脈沖鎢極氬弧(hu)(hu)焊(han)外,還有熱絲鎢極氬弧(hu)(hu)焊(han)、雙弧(hu)(hu)和多弧(hu)(hu)鎢極氬弧(hu)(hu)焊(han)等(deng)。
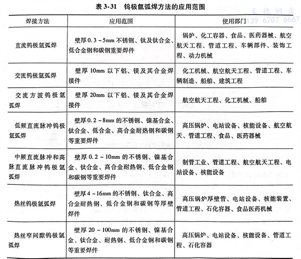
鎢(wu)極(ji)氬(ya)弧焊方法和應用范圍,見表 3-31 。


