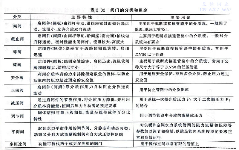
閥(fa)門(men)的分類和用途如表(biao)2.32所示(shi)。
1. 閘(zha)閥 啟閉(bi)件(閘板(ban))由閥桿帶(dai)動,沿閥座密封面做升降運動,流阻小,允許介質(zhi)雙向流動。主要用(yong)于(yu)(yu)截斷或接通(tong)管(guan)路(lu)中的介質(zhi)流。一(yi)般用(yong)于(yu)(yu)低溫(wen)、低壓大管(guan)徑上。
2. 截止閥(fa) 啟閉件(閥(fa)瓣)由閥(fa)桿帶動(dong),沿閥(fa)座(密封面)軸線做升(sheng)降運動(dong),密封性能比(bi)閘閥(fa)好。流(liu)(liu)阻較大,高度大。主要(yao)用于(yu)截斷或接通管路(lu)中(zhong)的介(jie)質流(liu)(liu)。一般對(dui)介(jie)質流(liu)(liu)向有要(yao)求(qiu)
3. 球(qiu)閥 啟(qi)(qi)閉件(球體(ti))繞(rao)垂直于(yu)(yu)通路(lu)的軸線旋(xuan)轉,啟(qi)(qi)閉迅速。主要用(yong)于(yu)(yu)截斷或接通管路(lu)中的介(jie)質(zhi)流。常用(yong)于(yu)(yu)DN50以下管路(lu)。
4. 蝶閥 啟閉件(蝶板(ban))繞固(gu)定軸旋轉。啟閉迅速(su),流阻較閘閥(fa)(fa)和球閥(fa)(fa)大,結構尺寸小(xiao)。主要用(yong)于(yu)截斷或(huo)接通管路中的介質流。常用(yong)于(yu)公稱尺寸大于(yu)等于(yu)DN50的低壓管道。
5. 安全閥 利用(yong)介(jie)質本身的(de)力來(lai)排除額定數量的(de)流體(ti),以防(fang)止系統內的(de)壓(ya)力超(chao)(chao)過預(yu)定的(de)安(an)全值。用(yong)于超(chao)(chao)壓(ya)安(an)全保護,排放多余(yu)介(jie)質,防(fang)止壓(ya)力超(chao)(chao)過安(an)全值。
6. 止回閥 啟閉件(jian)(閥瓣)靠介質作用(yong)力自動阻止介質逆向(xiang)流動。用(yong)于防止管路中的介質倒流。
7. 減壓(ya)閥(fa) 通過啟閉(bi)件的節(jie)流作(zuo)用,將介(jie)(jie)質壓(ya)力降低,并利用介(jie)(jie)質本身(shen)能量,使閥(fa)后壓(ya)力自動(dong)滿足預定(ding)要求。用于(yu)系統一次側(ce)介(jie)(jie)質壓(ya)力P1大于(yu)二次側(ce)壓(ya)力P2的場合。
8. 調(diao)節(jie)閥 閥體(ti)結構與(yu)截(jie)止閥相似,流(liu)(liu)量(liang)呈線(xian)性或(huo)等百分比特性。用于調節管路中介質的流(liu)(liu)量(liang)或(huo)壓力。
9. 平衡(heng)閥 起到(dao)水力(li)平衡(heng)作用的調(diao)節閥(fa)。分靜態和(he)動態兩類,動態又分自力(li)式流量控(kong)制閥(fa)和(he)自力(li)式壓(ya)差控(kong)制閥(fa)。對供暖和(he)空調(diao)水力(li)系(xi)統(tong)(tong)管(guan)網的阻(zu)力(li)流量和(he)壓(ya)差等,參數加以調(diao)節和(he)控(kong)制,以滿足(zu)管(guan)網系(xi)統(tong)(tong)按預定要求正常和(he)高(gao)效(xiao)運行。
10. 多用途閥(fa) 功能可替代(dai)兩個或更多類型的閥門,用于操作(zuo)空間非(fei)常(chang)有限(xian)的管道上。


