世界各國冶金生產者和冶金學者為了創造發明這一鋼種,從19世紀后期,就開始精心的研究,直到1910年才有高鉻合金的首批生產。在20世紀初的1913年,英國報道了含碳量為0.4%的鋼中含有9%~16%鉻時具有良好的抗腐蝕性能。接著,德國在1914年報道了含鉻含鎳的鋼能抗氧化和酸的作用;加拿大在1915年、美國在1916年獲得生產這類鋼的專利權;1917年法國也報道了含鉻10%~15%、含鎳在20%~40%的合金鋼。不銹鋼是世界各國冶金生產者和冶金學者進行精心研究的成果。
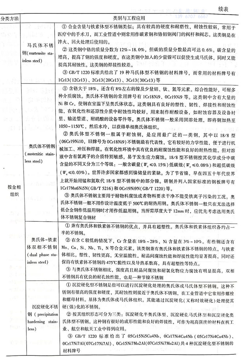
不銹鋼是一種以鐵和碳為基礎的含有較多合金元素的高合金鋼,具有不易生銹的特點,但是,不是絕對的不生銹,而是生銹量、被腐蝕量少,生銹和被腐蝕的過程較慢,甚至根本不能察覺。不銹鋼鋼號中碳含量以千分之幾表示。例如“1Cr13”鋼的平均碳含量為0.1%;若鋼中含碳量≤0.03%或≤0.08%者,鋼號前分別冠以“00”及“0”表示之,例如0Cr18Ni9(06Cr19Ni10)為不銹鋼牌號,牌號表示鋼材中的主要合金元素的百分含量,C≤0.08%,Cr=17.00%~19.%~19.00%,Ni=8.00%~11.00%。不銹鋼的分類與工程應用見表1.4.12。



